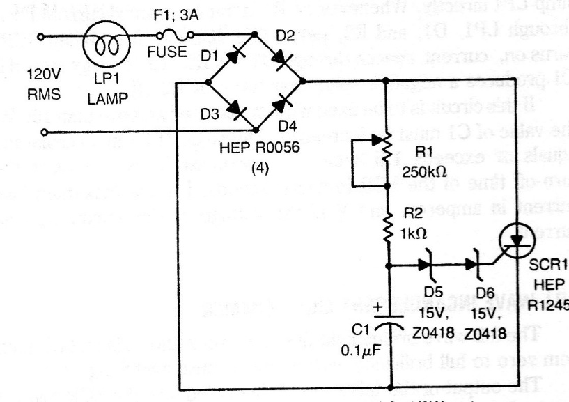
This circuit is from a technical documentation from the 70s, but it can be implemented with modern components. The bridge diodes can be 1N4004 or 1N4007 for powers up to 100 W. The D5 and D6 diodes are 1W zeners. R1 can be 220k and for the 220V 470k network. The triac can Sr any of the TIC series, depending on the load power, mounted on a heat sink.




