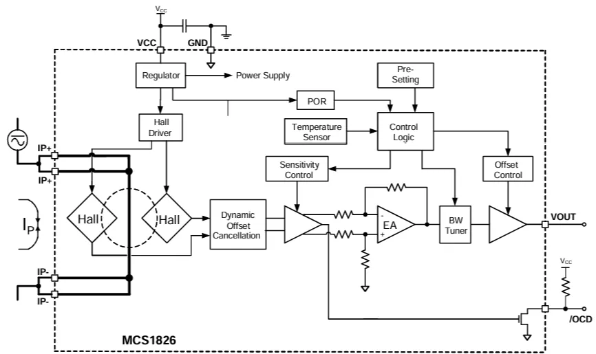
Monolithic Power Systems (MPS) MCS1826 Current Sensors are linear hall-effect ICs for AC or DC current sensing. These current sensors are designed to provide accurate, bidirectional current measurements with a compact footprint. The MCS1826 current sensors integrate fast Over-Current Detection (OCD), which makes it simple to monitor the system for OC events. These sensors operate at 3V to 5.5V single supply voltage range and -65°C to 165°C storage temperature range. The MCS1826 sensors are offered in a small footprint and reduce board area, making them well-suited for space-constrained applications. These sensors are available in a 3mm x 3mm package. The MCS1826 sensors are ideal for motor controls, audio driver current controls, load detection and management, Switch-Mode Power Supplies (SMPS), and over-current fault protection.




