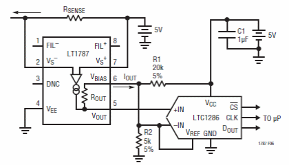
Found in a 2005 Linear Technology application manual, this circuit provides outputs from a current monitor directly to a microprocessor. The power supply is 5 V and there must be a 5 V voltage on pin 7 of LT1787.

Found in a 2005 Linear Technology application manual, this circuit provides outputs from a current monitor directly to a microprocessor. The power supply is 5 V and there must be a 5 V voltage on pin 7 of LT1787.
