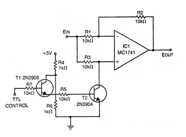
This circuit is from a publication of the 70s, but it can be easily assembled with the BC548. The integrated circuit is 741 and a symmetrical source must be used. The control input is TTL. Inputs can be bipolar with voltages up to 7 V.

This circuit is from a publication of the 70s, but it can be easily assembled with the BC548. The integrated circuit is 741 and a symmetrical source must be used. The control input is TTL. Inputs can be bipolar with voltages up to 7 V.
