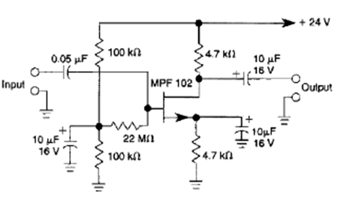
This JFET amplifier stage was found in the Encyclopedia of Electronic Circuits Volume 5 from 1995. Any JFET can be used and the bias controlled externally.
The circuit shown is suggested by National Semiconductor in its 1994 Linear Applications Handbook. We...
The ZN416E integrated circuit is uncommon today. It consists of a complete radio, like the one...
In the figure we show how to implement a voltage reference with the ON Semiconductor rail-to-rail...