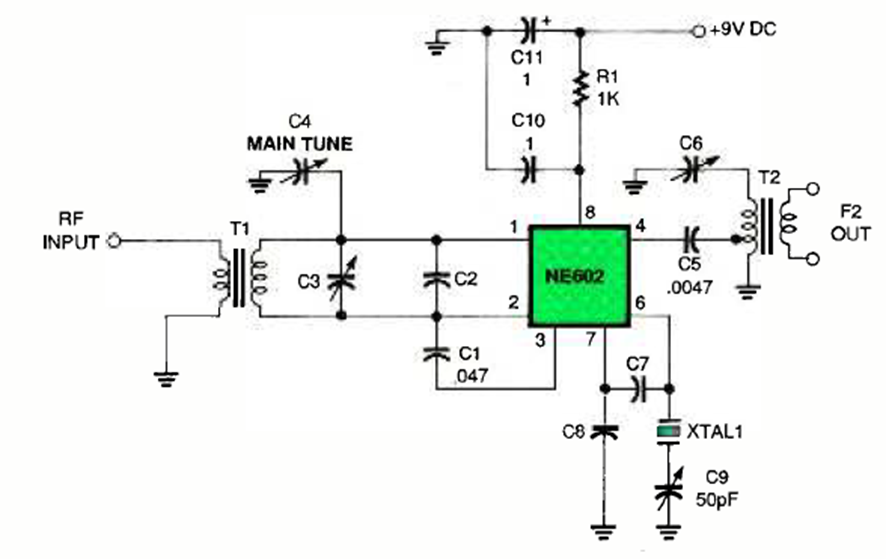
The input and output frequencies of this circuit depend on the coils and capacitors of the tuned circuits. The circuit is from Electronics Now magazine, February 1997.
The circuit shown is suggested by National Semiconductor in its 1994 Linear Applications Handbook. We...
The ZN416E integrated circuit is uncommon today. It consists of a complete radio, like the one...
In the figure we show how to implement a voltage reference with the ON Semiconductor rail-to-rail...