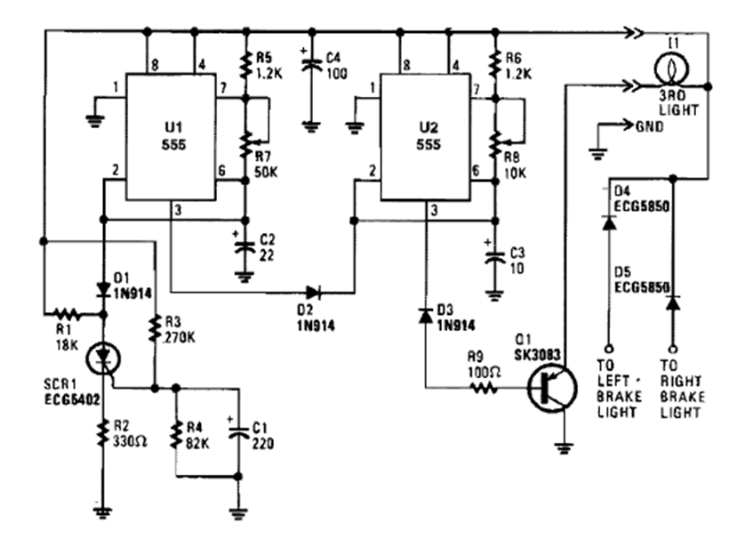
This circuit was obtained from the PE Hobbyist Electronics publication of 1980. The circuit is based on the 555 and is simple to assemble and can be used to control the brake lights.
The circuit shown is suggested by National Semiconductor in its 1994 Linear Applications Handbook. We...
The ZN416E integrated circuit is uncommon today. It consists of a complete radio, like the one...
In the figure we show how to implement a voltage reference with the ON Semiconductor rail-to-rail...