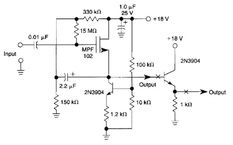
This very high input impedance JFET circuit was found in the 1995 Encyclopedia of Electronic Circuits Volume 5. The JFET is a general-purpose transistor as is the output transistor.
The circuit shown is suggested by National Semiconductor in its 1994 Linear Applications Handbook. We...
The ZN416E integrated circuit is uncommon today. It consists of a complete radio, like the one...
In the figure we show how to implement a voltage reference with the ON Semiconductor rail-to-rail...