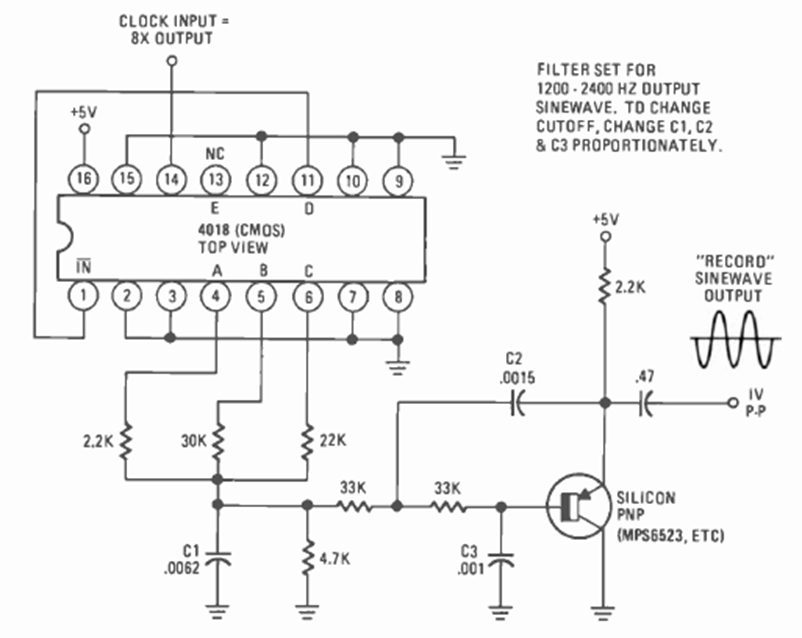
The figure shows how to generate a sinusoidal signal using a CMOS integrated circuit. The circuit is from a Radio Electronics from November 1976. The frequency depends on the capacitors.
Quadrature Generator for Transistor and SCR Testing This circuit was found in US 1980s...
This circuit, with output currents up to 500 mA, can stabilize or regulate the output voltage of a...
This circuit that uses only transistors that are still common was found in a 1995 documentation. The TIP41...