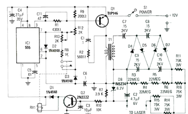
This high voltage power supply for gas laser tubes was found in the Radio Electronics magazine special edition of 1990. The circuit consists of an inverter with voltage multiplier.
This circuit is from an old Japanese magazine from 1960. The circuit uses germanium transistors from the...
This is the factory setting (National Semiconductor) of the TDA2006 as an audio amplifier. The...
This circuit can use a pendulum sensor. We found this configuration in a 1994 publication. The...