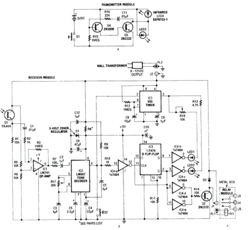
This circuit was found in the Electronics Experimenter Handbook from 1991. The circuit controls a simple relay for the purpose of turning circuits on or off or switching audio channels.
This circuit was found in the December 1995 issue of Electronics Now magazine. The circuit...
In the figure we have the photo-conductive way of using a photocell to control a small motor with...
This circuit, which can be used on percussion instruments, has the oscillation point adjustment made in...