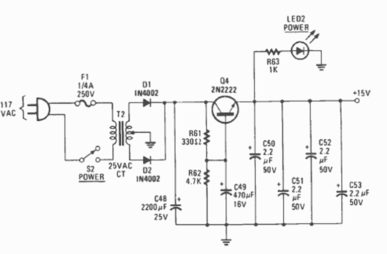
This simple 15 V power supply was found in an article describing an assembly in the January 1987 Radio Electronics magazine. The power supply is used to power the circuit described.
This circuit is from an old Japanese magazine from 1960. The circuit uses germanium transistors from the...
This is the factory setting (National Semiconductor) of the TDA2006 as an audio amplifier. The...
This circuit can use a pendulum sensor. We found this configuration in a 1994 publication. The...