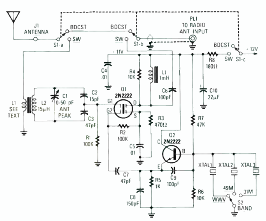
We found this circuit in the June 1987 issue of Radio Electronics magazine. With it, it is possible to receive signals from the bands determined by the crystals in a common medium wave receiver.
This configuration for latching automation using relays was found in Radio Electronics magazine from...
This circuit works as a booster operating with signals from 1 to 30MHz. The gain is between 1 and...
This circuit is from 1989 documentation. It uses the TDA2002 as a modulator and the unusual power...