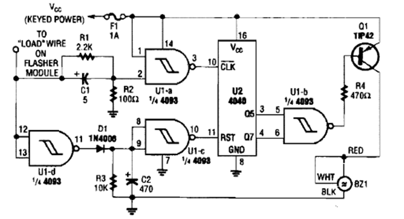
This circuit produces a signal when the turn signal is on, preventing it from being forgotten in this condition. The circuit was found in a Popular Electronics from the 80s.
This resistive load circuit for source testing was found in a 1991 publication. Power transistors must be...
No information is given about the transformers in this circuit suggested by Motorola in a 1968...
This circuit was obtained from the February 1990 issue of Radio Electronics magazine. The circuit...