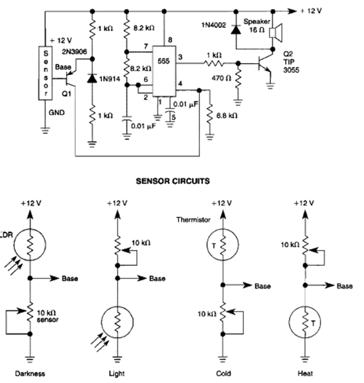
This circuit has 4 operating modes and was found in the 1995 Encyclopedia of Electronic Circuits Volume 5. The circuit works with light or heat sensors.
This unusual audio amplifier configuration was obtained in a 1974 documentation. The PNP...
This circuit was obtained in a 1990 English magazine. The circuit can be assembled with equivalent power...
Found in National Semiconductor documentation, this logarithmic meter is powered with a voltage of only...