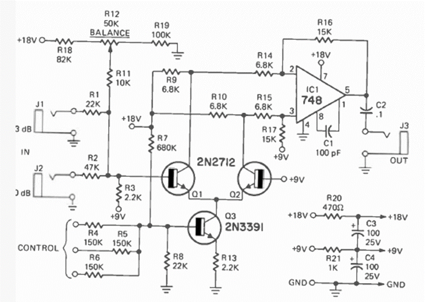
This circuit is part of a synthesizer that was published in parts in several issues of Radio Electronics magazine. This part was published in the September 1973 issue. The circuit uses an integrated circuit of the time.
This circuit is part of a synthesizer that was published in parts in several issues of Radio Electronics magazine. This part was published in the September 1973 issue. The circuit uses an integrated circuit of the time.