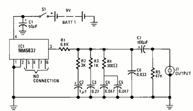
We found this circuit in the January 1978 issue of Radio Electronics magazine. The integrated circuit is from that time and is powered by a 9 V battery. The signal must be applied to an amplifier.
This circuit was obtained from an old American documentation having a limited adjustment range....
The movement of the LEDs in this circuit mimics the back-and-forth movement of a pendulum, making it...
This circuit is from a 1967 documentation. It makes use of varicap and diode tunnel in addition to...