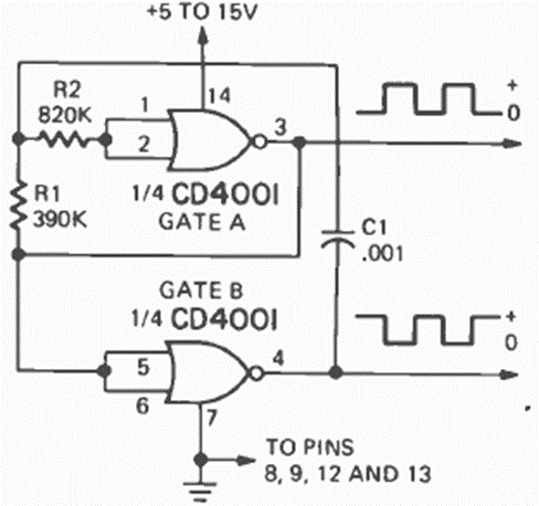
Found in the November 1974 issue of Radio Electronics magazine, this circuit has a frequency range determined by R1 and C1. These components can be changed to obtain a different range of frequencies
.

Found in the November 1974 issue of Radio Electronics magazine, this circuit has a frequency range determined by R1 and C1. These components can be changed to obtain a different range of frequencies
.
