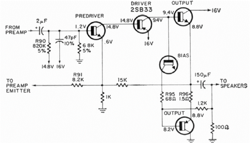
This circuit from a March 1971 Radio Electronics uses a transistor to stabilize the bias current of the output transistors. The circuit is médium power.
This circuit was obtained from an old American documentation having a limited adjustment range....
The movement of the LEDs in this circuit mimics the back-and-forth movement of a pendulum, making it...
This circuit is from a 1967 documentation. It makes use of varicap and diode tunnel in addition to...