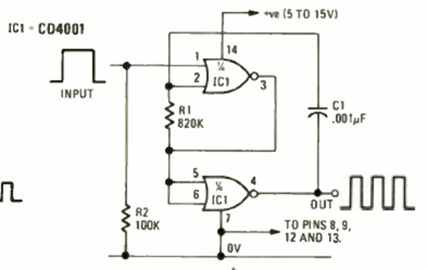
The figure shows how to obtain an 800 Hz astable circuit controlled by an external signal. The circuit is from a Radio Electronics magazine from April 1976.

The figure shows how to obtain an 800 Hz astable circuit controlled by an external signal. The circuit is from a Radio Electronics magazine from April 1976.
