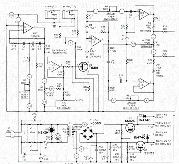
This circuit is from an article that appeared in the June 1974 issue of Radio Electronics magazine. The circuit used integrated circuits and transistors of the time and included the power supply.
Found in Popular Electronics from the 90s, this circuit uses a 2N2646 and a general-purpose transistor...
The crystal frequency of this circuit found in an American documentation is limited only by the...
These two circuits were found in Radio Electronics magazine from February 1960. The transistor is a power...