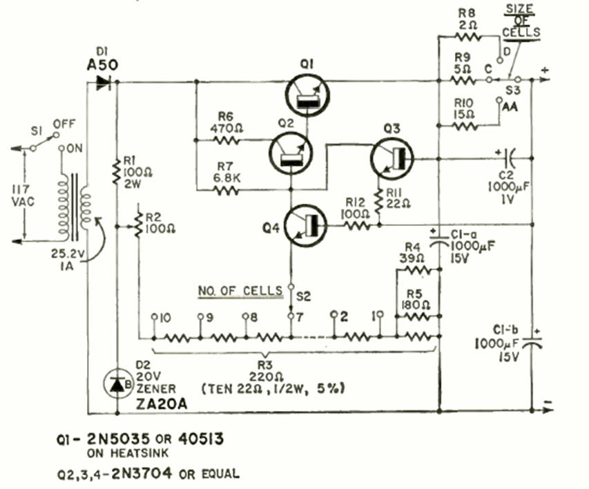
This battery charger circuit was found in the August 1970 issue of Radio Electronics magazine. The circuit uses 4 transistors. Q1 must be provided with a good heat sink.
Found in Popular Electronics from the 90s, this circuit uses a 2N2646 and a general-purpose transistor...
The crystal frequency of this circuit found in an American documentation is limited only by the...
These two circuits were found in Radio Electronics magazine from February 1960. The transistor is a power...