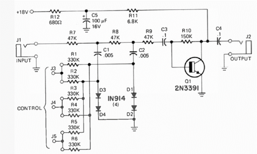
This circuit appeared in the September 1973 issue of Radio Electronics magazine and was recommended for a synthesizer project. The circuit is for audio signals and has control inputs.
Found in Popular Electronics from the 90s, this circuit uses a 2N2646 and a general-purpose transistor...
The crystal frequency of this circuit found in an American documentation is limited only by the...
These two circuits were found in Radio Electronics magazine from February 1960. The transistor is a power...