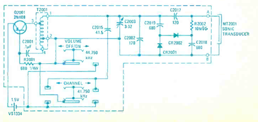
This circuit from a Radio Electronics from December 1974 was used in color televisions of the time. It serves as a reference for restoration work. The circuit is of the ultrasonic type.
This oscillator was found in the November 1986 issue of Radio Electronics magazine. The frequency...
This sophisticated circuit with a low, medium, and high treble filter is from 1990 documentation. The...
This circuit was obtained from a 1998s Popular Electronics. The magazine no longer exists, but the...