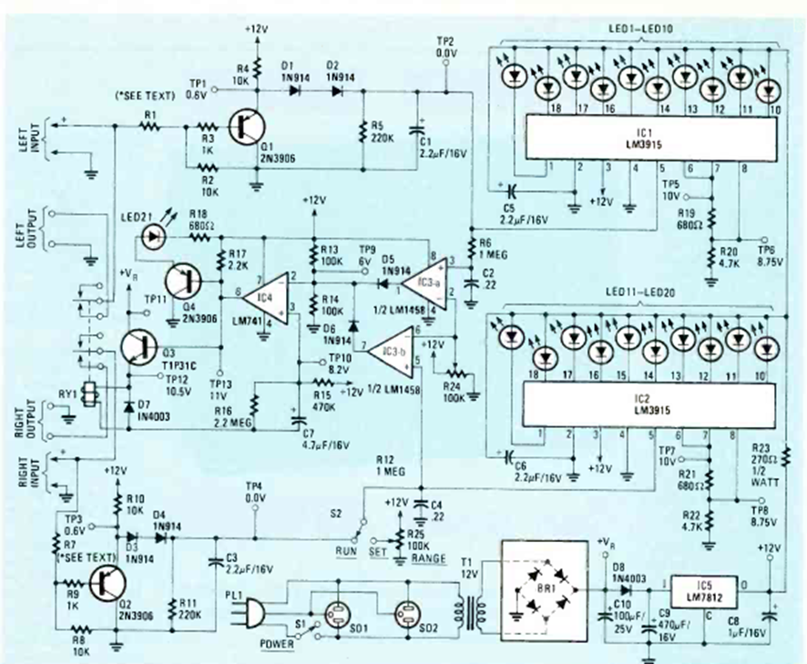
This sophisticated moving bar indicator circuit with the LM3915 is from a Radio Electronics magazine from May 1985. The two-channel circuit includes the power supply.
This circuit with an integrated circuit of the time was found in the magazine Radio Electronics of April...
This is a converter stage found in old transistor superheterodyne radios. The circuit is for...
In its original version of a 70s manual, this integrated amplifier, which is uncommon today, was...