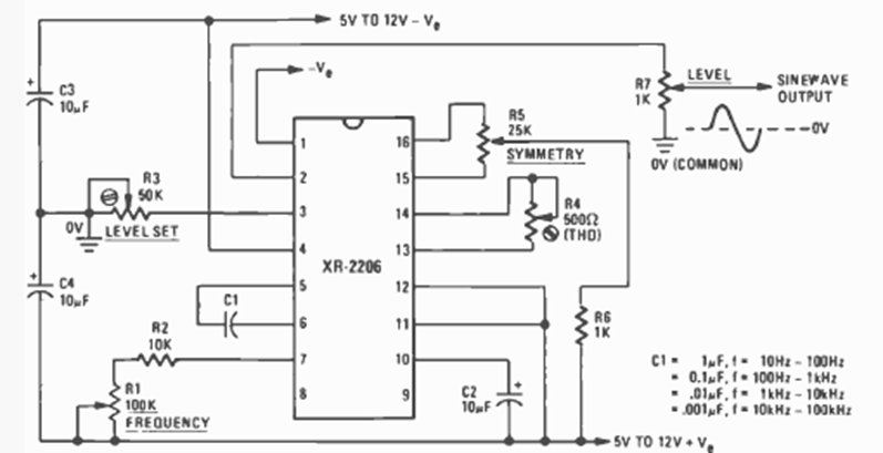
The figure shows how to use the XR2206 to generate sinusoidal signals in a different way. The circuit is from Radio Electronics from April 1977. The power supply is indicated.
The figure shows how to use the XR2206 to generate sinusoidal signals in a different way. The circuit is from Radio Electronics from April 1977. The power supply is indicated.