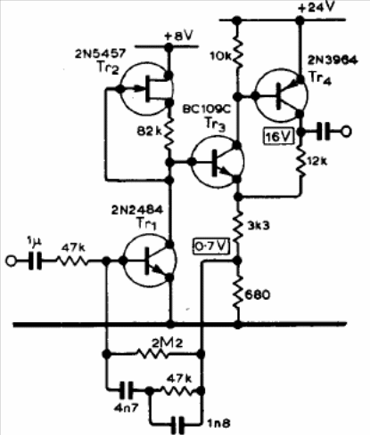
Obtained in an English documentation from 1977, this transistor amplifier for small signals uses bipolar transistors and a FET. The FET can be BF245 and BC109 can be replaced by BC549. TR1 can be a BC548 and TR4 a BC558. The supply is made with two voltages.




