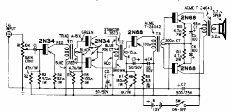
Found in American documentation from the 1960s, this circuit employs power transistors of the time. The coupling between the stages is done by a transformer.

Found in American documentation from the 1960s, this circuit employs power transistors of the time. The coupling between the stages is done by a transformer.
