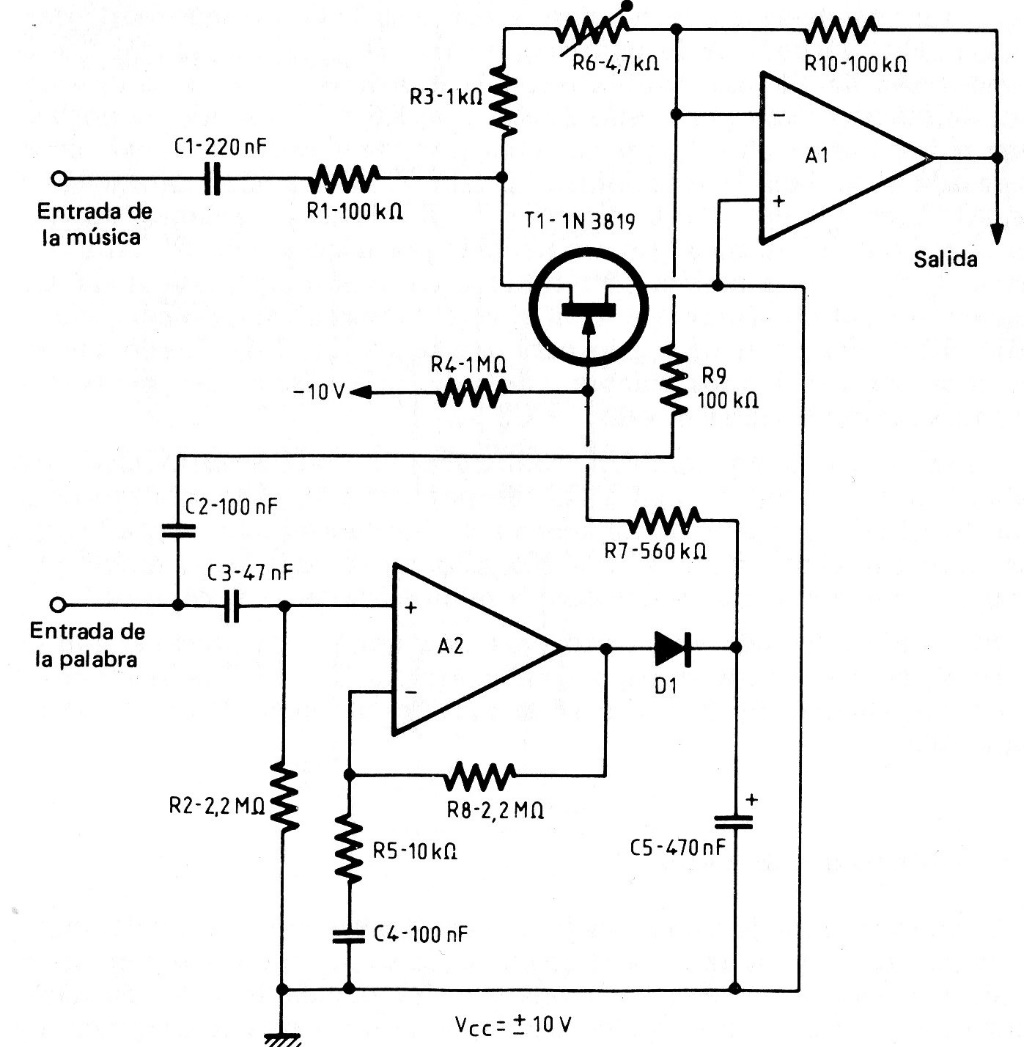
When a voice signal enters this circuit, the volume of the music being played automatically decreases. The circuit can use common FET operational amplifiers like the CA3140 and requires a symmetrical power supply. The circuit is from 1982 documentation.




