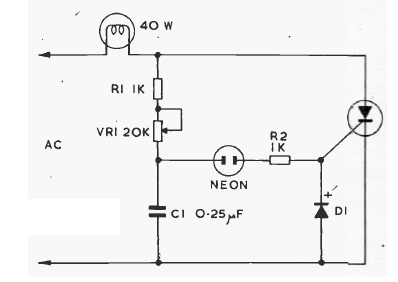
This circuit has a configuration that is widely known and explored on our website. The SCR can be the TIC106, remembering that it only works with incandescent lamps.

This circuit has a configuration that is widely known and explored on our website. The SCR can be the TIC106, remembering that it only works with incandescent lamps.
