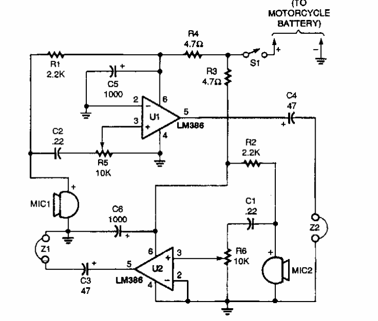
Found in a Popular Electronics from the 90s, this circuit is suitable for communication between rider and pillion. The circuit makes use of an integrated audio amplifier that can be replaced by a modern equivalent.
Found in a Popular Electronics from the 90s, this circuit is suitable for communication between rider and pillion. The circuit makes use of an integrated audio amplifier that can be replaced by a modern equivalent.