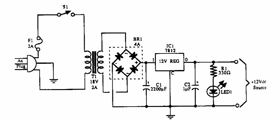
Found in an American documentation, this regulator supplies a current according to the integrated circuit. In this case, this current is 1 A.
This amplifier with two transistors for analog instruments was found in a Raytheon publication from the...
With 8 to 30 V power supply, the output power depends on both the voltage and the load. The...
This circuit converts a signal from any waveform into a rectangular or square signal of the same...