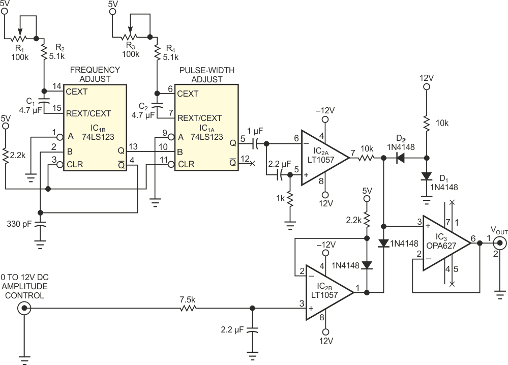
Based on TTL logic this circuit can vary both the frequency and the pulse width of a rectangular signal. Equivalent components can be tested.
This simple expandable circuit was obtained from a Popular Electronics from the 80's. The supply...
This circuit in the National Semiconductor Fast IC Power Transistor manual uses a special power...
This simple injector circuit can actually be powered by voltages from 3 to 9 V. The frequency is...