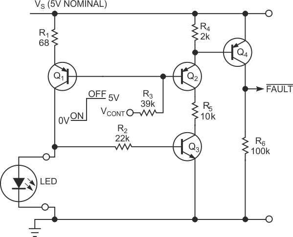
This circuit uses common transistors for a fault indicator that turns on an LED and provides an output signal to an external circuit. The circuit is from a 2021 documentation.

This circuit uses common transistors for a fault indicator that turns on an LED and provides an output signal to an external circuit. The circuit is from a 2021 documentation.
