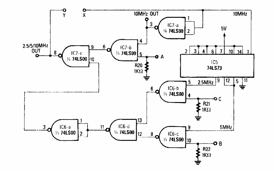
This circuit was found in a Radio Electronics from the 90's. It provides lower frequency signals from a 10 MHz pattern generator.
This simple transistor tester uses a common 3 mA analog instrument that has its scale changed as...
This circuit was obtained from an English publication from the 70's. The circuit is still current for...
This commercial circuit N-101 was obtained in a Japanese publication from 1971. It is a typical...