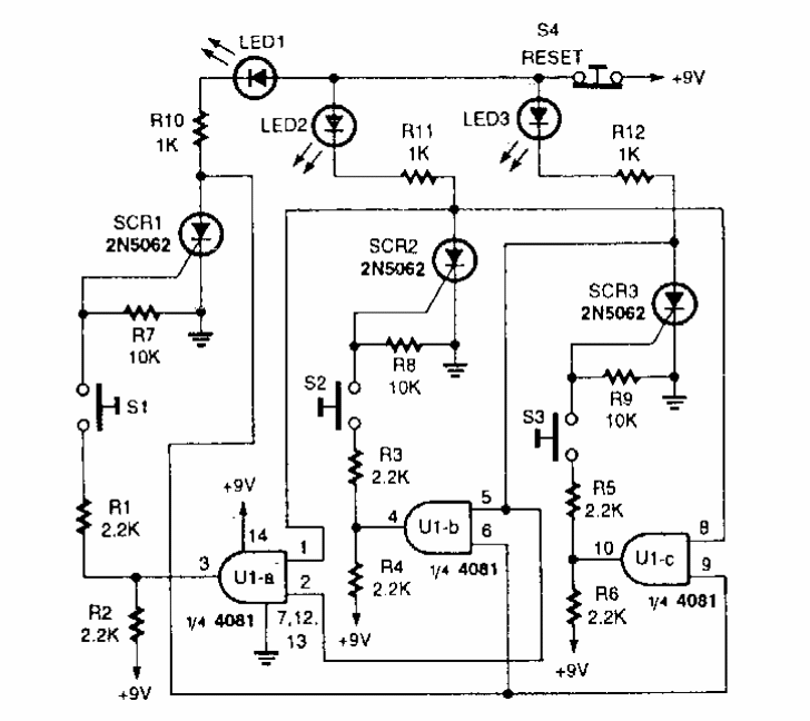
We found this circuit in a Popular Electronics from the 80s. It is a game of reaction speed for 3 competitors. Indicator LEDs are used.
The configuration shown in the figure uses two NPN transistors activating the load when the input...
In the absence of a 5 V zener diode, we can create an equivalent configuration with two...
This circuit provides 6.3V of output from a 9V input. The circuit was found in a Dutch publication from...