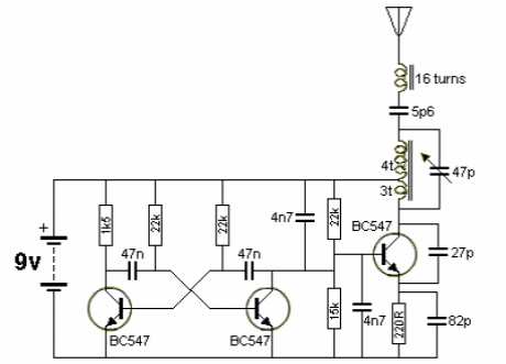
This circuit is suitable for applications with short-range remote control. The emitted tone is used for remote activation. The tuning is done in a trimmer and the smaller capacitors must be ceramic.

This circuit is suitable for applications with short-range remote control. The emitted tone is used for remote activation. The tuning is done in a trimmer and the smaller capacitors must be ceramic.
