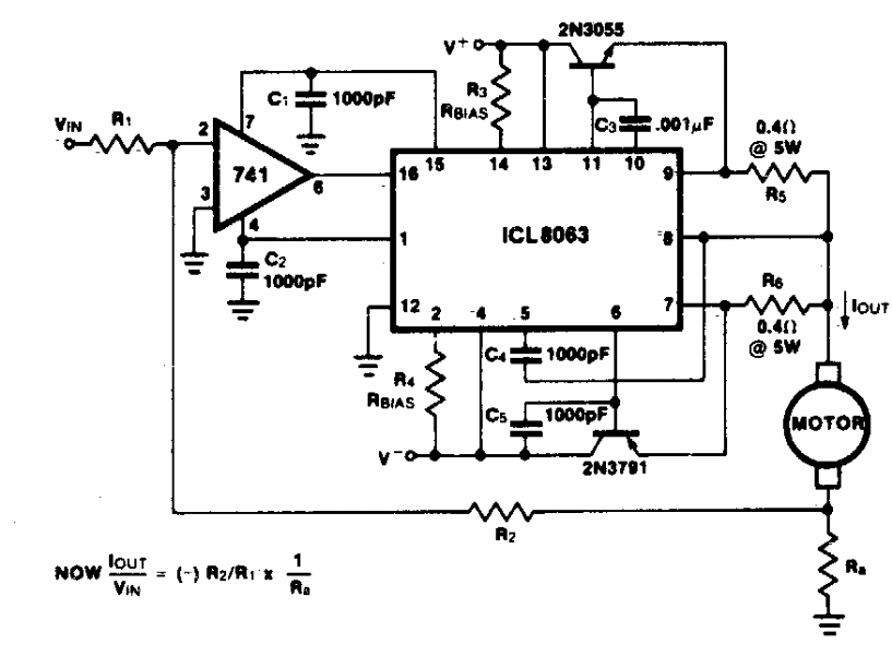
This current control for DC motors was found in documentation from the 1970s. The current depends on transistors that support modern equivalents.
This version is one of many that can be found on our website. We found it in Radio Electronics from the...
This circuit for common analog telephones was found in March 1982 Radio Electronics magazine. It...
Figure bellow shows how the 4510, a divide-by-1U, up/down counter with three-state outputs is...