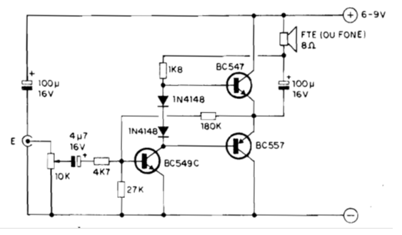
This fraction watt amplifier uses transistors that are still quite common in our market. The power is small, but the sound quality is good. The circuit can be used as an audio stage in projects such as radios and intercoms.

This fraction watt amplifier uses transistors that are still quite common in our market. The power is small, but the sound quality is good. The circuit can be used as an audio stage in projects such as radios and intercoms.
