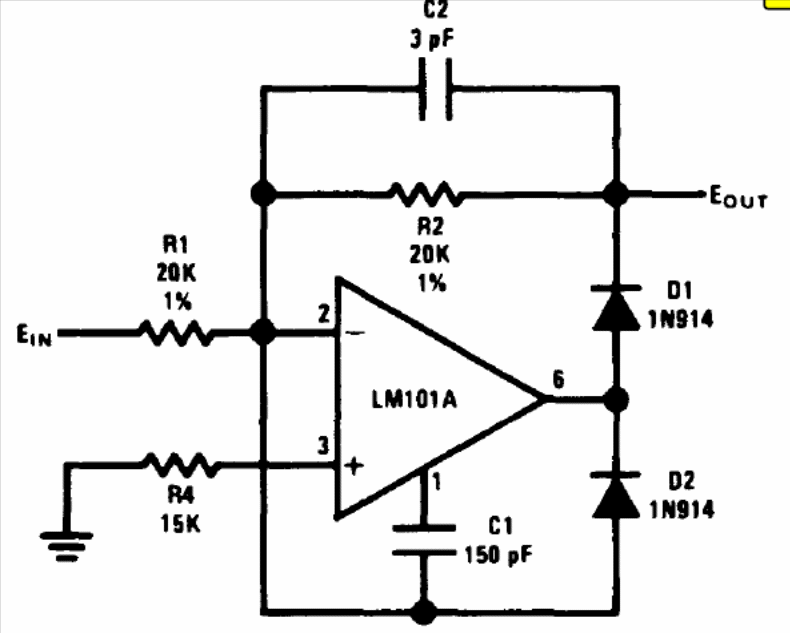
The circuit is from the 1994 National Semiconductor Linear Applications Handbook but can be implemented with more modern operational amplifiers. The power supply must be symmetrical.
This circuit produces a single pulse whose duration depends on the capacitor. The circuit is from an...
This circuit shows how a simple one-transistor stage can be used to Power high current loads from...
Using the well-known CK722 and also the CK721, this signal follower or tracer was found in Radio...