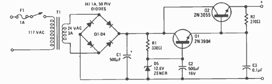
To power small projects, we found this circuit in the Radio Electronics magazine of May 1977. The transistor must be equipped with a heat sink.
This circuit, from the 90's, is intended for operation with vinyl record players of the time, as...
This circuit, in fact, what it does is a reactivation of the batteries through a brief pulsating...
This circuit, for signals up to 1 MHz, is based on an RCA operational amplifier. The circuit was...