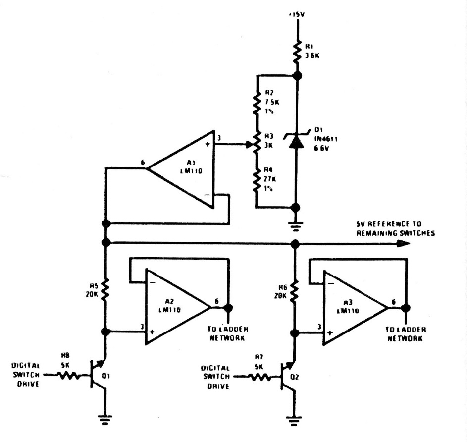
This circuit is a driver for R-2R network of AD converters. We found it in manufacturer documentation from the 1980s. The configuration can be adapted to be used with modern operationals.
With this circuit it is possible to monitor the charge and discharge of a battery. The circuit is...
Found in 90s Radio Electronics, this shield can control high voltage loads in the power grid....
The duration of the output pulse in this circuit depends on C. This capacitor can have values in...