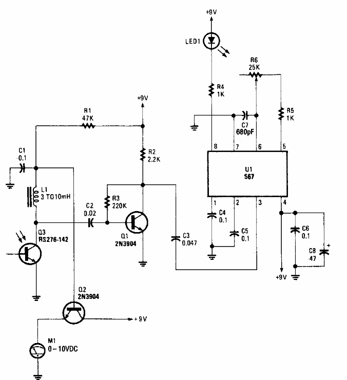
Found in Popular Electronics from the 90's, this tuned to infrared modulated receiver uses a PLL. The circuit has a signal strength indicator.
With this circuit it is possible to monitor the charge and discharge of a battery. The circuit is...
Found in 90s Radio Electronics, this shield can control high voltage loads in the power grid....
The duration of the output pulse in this circuit depends on C. This capacitor can have values in...