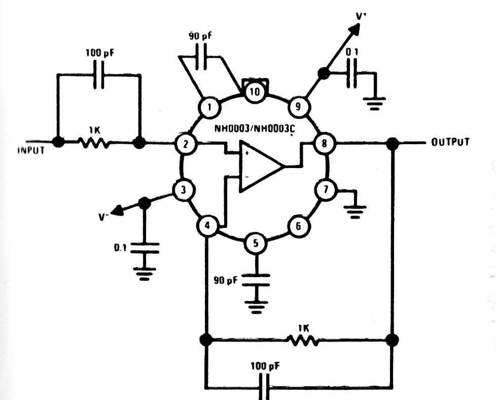
This voltage follower or amplifier with unit gain uses an unusual operational amplifier nowadays. The circuit can be implemented to use modern operationals. The power supply must be symmetrical.
The signal itself captured by the (long) antenna serves to feed this simple experimental circuit....
This voltage level-triggered circuit was found in a 1969 Ferranti English documentation. Modern...
This amplifier makes use of a simple 12 to 30 W source, having been found in the SGS manual of...