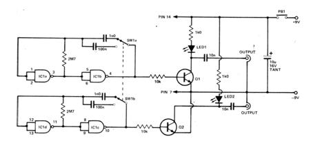
This circuit was developed to test suspect 4001 and 4011 integrated circuits. The circuit is from a European documentation from 1980. The power supply, can be made with voltages from 3 to 12 V and the signal obtained triggers LEDs or even applied to an audio amplifier.




