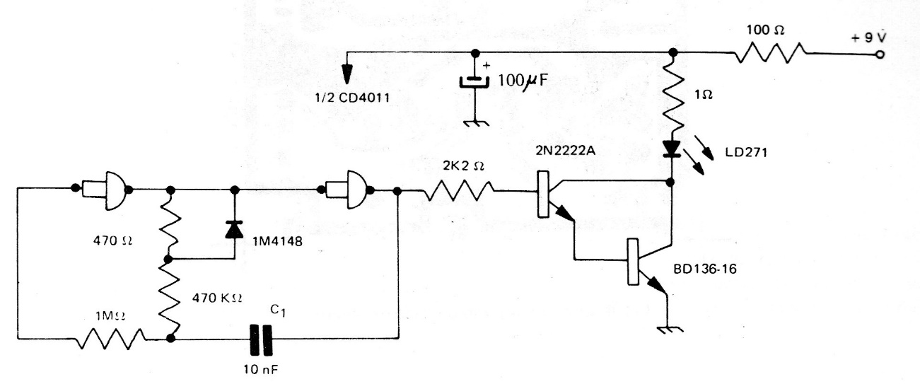
This transmitter for infrared remote control was obtained in an old documentation, but it can still be easily assembled by the components it uses. The LED can be of high power with the reduction of the resistor of 100 ohms.
This transmitter for infrared remote control was obtained in an old documentation, but it can still be easily assembled by the components it uses. The LED can be of high power with the reduction of the resistor of 100 ohms.