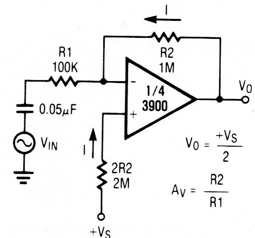
Raytheon's used integrated circuit is uncommon today. However, the configuration is an example and can be applied to other operational amplifiers.

Raytheon's used integrated circuit is uncommon today. However, the configuration is an example and can be applied to other operational amplifiers.
