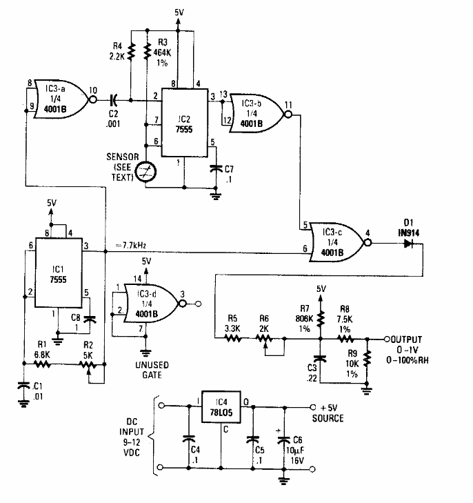
This circuit was found in Radio Electronics from the 90s. The sensor is an oscillator whose frequency depends on humidity, an uncommon component nowadays.
This circuit was obtained from a 1962 magazine. It can still be mounted to be powered from 6 V...
This electronic level or plumb indicator has two mercury switches as sensors. The indication is...
This inverting amplifier has a transistor output stage that can increase its current capacity. Higher...