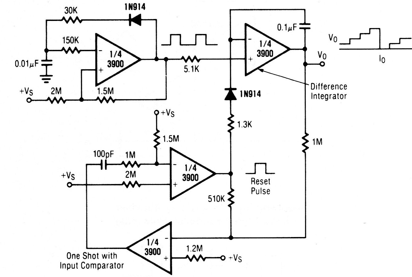
The operational Amplifier used in this circuit is uncommon today. However, the same circuit can be designed with more common operating features of similar characteristics as the 741. The power supply must be symmetrical.
The operational Amplifier used in this circuit is uncommon today. However, the same circuit can be designed with more common operating features of similar characteristics as the 741. The power supply must be symmetrical.