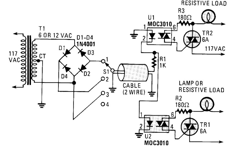
This interesting control circuit was found in an Electronics Now from 1988. Through it we can control two power loads with triacs through optical couplers using a single cable. The triacs are according to the load and the couplers admit equivalents and must be mounted on heat sinks.




